O que são Fluxogramas?
Os fluxogramas nada mais são do que uma representação gráfica de um processo ou sistema usando símbolos e linhas para mostrar o fluxo de informações, tarefas ou decisões de uma maneira sequencial. É uma ferramenta visual usada para descrever como algo funciona de maneira passo a passo.
Permite que o processo seja constantemente revistado, possibilitando, dessa forma, a análise crítica, a identificação de falhas e as oportunidades de melhoria.
Quais os símbolos do fluxograma?
Há vários símbolos e sua divisão se dá em: Representativos Operacionais de, Ramificação e Controle do Fluxo, Entrada e Saída, Armazenamento de Arquivos e Informações e Processamento de Dados.
Resumindo, não utilize símbolos muito diferentes que apenas alguns entendem, há uma grande chance de que você falhe na comunicação. Portanto, deixe sempre as coisas mais simples.
O que são algoritmos?
Um algoritmo é um conjunto de passos e diretrizes que um programa de computador (ou qualquer processo) segue para realizar suas funções. Em termos simples, é como um conjunto de instruções que dizem ao programa o que fazer. Mesmo ações cotidianas podem ser desdobradas em algoritmos, tornando mais fácil entender como elas funcionam.
Como funcionam os algoritmos?
Algoritmos são como receitas para computadores, com passos definidos para resolver problemas, como encontrar informações em um site. Eles guiam o computador em tarefas específicas.
Média aritmética
A média aritmética é uma medida estatística que representa o valor médio de um conjunto de números. Para calcular a média aritmética, siga os seguintes passos:
A média aritmética é a média dos números de um conjunto. Para calculá-la, some os números e divida pelo número de elementos. Por exemplo, a média de 10, 15, 20, 25 e 30 é (10 + 15 + 20 + 25 + 30) / 5 = 20.
A média aritmética resume valores em um único representativo. É essencial em estatísticas, matemática e áreas como análise de dados e finanças, sendo uma medida amplamente aplicada e simples.
Veja o código em:
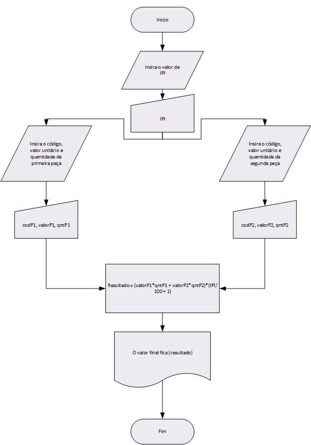
Cálculo de IPI
IPI significa Imposto sobre Produtos Industrializados, e é um imposto federal no Brasil que incide sobre a produção e a comercialização de produtos industrializados, incluindo peças de veículos.
Desenvolvemos um algoritmo onde você consegue calcular a quantidade de IPI a ser paga em duas peças automobilística.
Veja o código em:
